- Detalhes
- Categoria: Cadernos
Os artigos a publicar na segunda série dos Cadernos de Estudos Leirienses devem obedecer aos seguintes critérios:
- Incidir sobre a temática dos estudos etnográficos do Distrito de Leiria e territórios limítrofes afins, contemplando diferentes abordagens teóricas. Nessa medida, os artigos podem versar sobre uma multiplicidade de assuntos, que são disciplinarmente convergentes. Consultar a Súmula de Estudos Etnográficos;
- Incidir sobre a temática da museologia local/regional, articulando-a com os discursos e práticas etnográficas ao longo do tempo. Compreender e descrever o papel dos agentes, instituições (Associações, ranchos folclóricos, etc.) e organismos de administração pública (Municípios, Freguesias etc.), na constituição dos acervos locais;
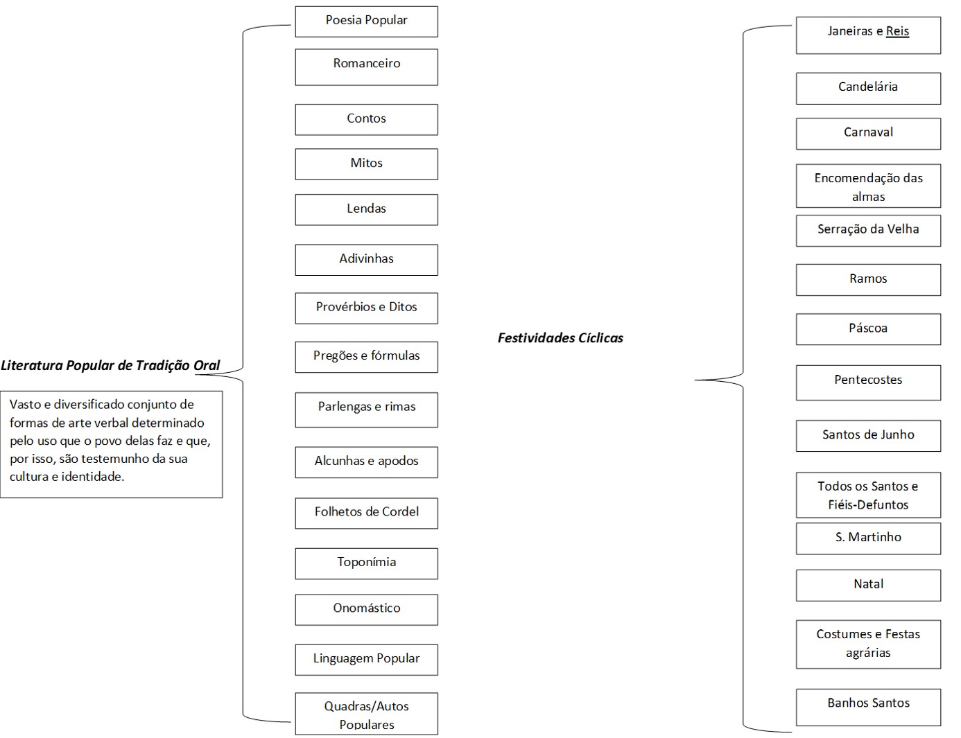
- Recolha de vários aspetos da Literatura Popular de Tradição Oral, com recurso à memória individual e coletiva das pessoas e comunidades. Para o efeito, o autor deve identificar o género (Ex: conto, mito, lenda etc.); a fonte (pessoa que reportou), data e local de recolha (aldeia, freguesia ou concelho);
- Recensões de obras que constituem a vasta bibliografia etnográfica da região (ex: Etnografia de Leiria, 2019, António M.), articulando-as com os contextos de produção social e cultural. As recensões devem conter o número máximo de três páginas, com indicação da autoria no final;
- Contributos biobibliográficos de autores leirienses (ou naturais de outras regiões), que tenham produzido textualizações etnográficas sobre a região (em livros, artigos de revista, artigos de imprensa). Para além do registo biográfico, devem ser assinalados os contextos de produção das respetivas textualizações. Poderá ser incluído neste registo, o epistolário (correspondência trocada entre etnógrafos/folcloristas), ilustrando as dinâmicas culturais que se estabeleciam com os grandes centros de produção teórica (Lisboa e Porto – durante o século XIX e meados do Século XX);
- As imagens, com o intuito de capturar a cultura de uma comunidade, contribuem em termos de informação em diversas áreas do conhecimento, especialmente para a antropologia preocupada em compreender as ações do homem em relação ao meio – homens, grupos humanos e natureza. A inserção de recursos imagéticos na pesquisa científica antropológica tem a intenção de ampliar e/ou potencializar a capacidade de compreensão do objeto estudado, pois a imagem fotográfica deve ser encarada como uma produção social e cultural, de valioso auxílio para o entendimento da dialética histórica de uma localidade/região. Nesse sentido, podem ser enviadas fotografias (em suporte JPG), que ilustrem usos, costumes e tradições da região. As fotografias serão publicadas a preto e branco, e devem conter as seguintes informações: autor, data (sempre que for possível determinar), localidade e situação a que se reporta (festa, traje, indústria popular etc.);
Normas de colaboração:
- Os textos e estudos são da exclusiva responsabilidade dos seus autores;
- Devem ser inéditos;
- Devem ser isentos de ideologia partidária política ou religiosa;
- Devem conter entre as 15 e 18 páginas (25 a 30 mil caracteres), incluindo imagens, quadros, gráficos, notas, bibliografia e eventuais anexos;
- Devem ser apresentados em texto editável, de preferência em word, com as imagens à parte, fora do ficheiro do texto, em extensão jpg, tiff ou png, o mesmo devendo fazer-se para quadros, gráficos ou tabelas;
- ser assinados e acompanhados do título académico (se for caso disso) e/ou ocupação atual do autor;
- indicar se o autor segue ou não as regras do Acordo Ortográfico;
- as referências bibliográficas elementares devem ser colocadas no texto (sobrenome do autor, ano, páginas). Os outros dados de publicação devem ser colocados na bibliografia segundo as normas da APA. Exemplo de citação no texto: (Antunes, 1987, p. 21 ou pp. 14-19).
Exemplo de título para bibliografia: Antunes, M. (1987). O Bengaleiro do Tio João. Madeira: Editora X.
Exemplo de título de artigo de um livro ou revista para bibliografia: Antunes, M. (1991). O chapéu da minha avó, in Vestuário de Outro Tempo. Madeira: Editora X.
- No corpo do texto, trechos citados devem figurar entre aspas («…»). Títulos de artigos devem figurar entre aspas (“…”). Título de obras devem figurar em itálico. Palavras com segundo sentido devem figurar entre aspas (“…”).
- As notas de rodapé destinam-se a informações ou esclarecimentos adicionais e devem ser sucintas.
Os trabalhos devem ser entregues até à data limite indicada pelo editor para cada edição, passando à edição imediatamente a seguir se o fluxo de matéria for excessivo.
Súmula de estudos Etnográficos
NOTA: esta síntese contempla apenas um breve olhar para a diversidade temática da etnografia. Ainda que, muito incompleta, constitui um recurso útil para eventuais contribuições a publicar nesta série II do Cadernos.



André Camponês
(Comissão Científica Cadernos de Estudos Leirienses, 2.ª Série)
- Detalhes
- Categoria: Cadernos

A Comissão Científica e Editorial dos Cadernos de Estudos Leirienses convida todos os interessados a submeter propostas de trabalhos para o n.º 1 da 2.ª Série dos Cadernos.
A temática deste número enfocará em questões relacionadas com a Etnografia, a identidade cultural, o património cultural imaterial e a literatura popular de tradição oral.
Os autores deverão submeter um resumo da sua proposta de artigo, de entre 250 a 300 palavras, devidamente enquadrada nos objectivos e temáticas gerais da revista e deste número em particular.
O prazo para envio de resumos/propostas de trabalhos encontra-se aberto até ao dia 30 de Outubro de 2019.
Os resumos/propostas deverão ser enviados para o seguinte endereço eletrónico:
Orientação aos Autores - parâmetros definidos para as colaborações (clique no link).
- Detalhes
- Categoria: Cadernos
Os Cadernos de Estudos Leirienses, editados desde 2014, têm vindo a fixar elementos para a compreensão do território leiriense através de um conjunto de contributos em várias áreas científicas. Nesse sentido, foram publicados diversos estudos sobre a História, Património Cultural e Imaterial, Etnografia, Arqueologia, Ecologia, da região e concelhos limítrofes, possibilitando uma abordagem cultural diversificada e abrangente. Os 17 volumes publicados contemplam mais de três centenas de artigos, que atestam o dinamismo da comunidade científica regional, assim como a riqueza historiográfica das temáticas leirienses. Pode dizer-se que, desta forma, se iniciou, com os Cadernos, um trabalho de pesquisa sistemático e interdisciplinar sobre a região, nos seus variados aspectos – político, económico, social, institucional, cultural, mental, etc.

O primeiro volume da segunda série dos Cadernos pretende abordar as questões relacionadas com a Etnografia, identidade cultural, o património cultural imaterial e a literatura popular de tradição oral. Este número temático, intitulado “Etnografia Regional”, tem como objectivo promover um espaço de reflexão sobre a história das práticas e discursos etnográficos no distrito, abrangendo desde visões de conjunto da antropologia portuguesa oitocentista a estudos de figuras emblemáticas da disciplina, ou a investigações sobre aspectos mais recentes do desenvolvimento das disciplinas etnográficas portuguesas – seja durante o Estado Novo, seja sobre os fenómenos de patrimonizalização, turistificação e mercantilização das culturas populares.
Deste modo, a dimensão local das práticas e discursos etnográficos leirienses deve ser enquadrada através dos seguintes eixos estruturantes (cf. Pais de Brito e Leal, 1997): 1) a análise dos meios sociais e culturais locais onde se inscrevem os actores, produções, instituições ou projectos de etnografia local e/ou regional; 2) a análise, nos planos científico, cultural e político, da interacção entre “periferia” e “centro” na produção desses saberes e projectos etnográficos; 3) investigação das características principais dessas etnografias; 4) a pesquisa de modalidades de produção e reivindicação da identidade local/regional presentes neste tipo de produção etnográfica. Por outro lado, os Cadernos pretendem sublinhar o papel que a vivência e o reconhecimento do património cultural imaterial desempenha na sedimentação das identidades colectivas, procedendo à identificação, documentação, investigação, promoção e valorização das manifestações consagradas pela Convenção para a Salvaguarda do Património Cultural Imaterial (2003), a saber: a) as tradições e expressões orais, incluindo a língua como vector do património cultural imaterial; b) as artes do espectáculo; c) as práticas sociais, rituais e acontecimentos festivos; d) os conhecimentos e práticas que dizem respeito à natureza e ao universo, e, finalmente, e) os saber-fazer ligados ao artesanato.
Assumindo a centralidade do património na vida das comunidades, a segunda série dos Cadernos de Estudos Leirienses procura sistematizar, analisar e descrever os diferentes aspectos culturais e sociais do distrito de Leiria, um repositório de elementos de relevância para a compreensão da identidade cultural regional.
André Camponês
- Detalhes
- Categoria: Cadernos
Título completo: Cadernos de Estudos Leirienses
Autores: Vários
Colecção: Cadernos – 17
ISSN: 2183-4350
N.º de páginas: 496
Preço: 17 euros
Disponibilidade: Disponível
Sinopse
Os conteúdos dos artigos que se publicam neste décimo sétimo número dos Cadernos de Estudos Leirienses, distribuídos por cerca de quinhentas páginas, são muito diversificados. Ilustram o quadro histórico e arqueológico da antiga vila de Ourém e, também, os problemas políticos e militares estratégicos que enquadram a ocupação e povoamento das terras do antigo Reguengo de Monsalude. Numa cronologia já da Época Moderna, procede-se a um primeiro balanço do impacto da ação opressiva e repressiva da Inquisição sobre a comunidade cristã-nova da cidade de Leiria e da região no século XVII, passando-se a elucidar o contexto histórico da reforma da congregação cisterciense portuguesa com sede na Abadia de Alcobaça. Dá-se início, também, à publicação de uma fonte relevante para a história da Santa Casa da Misericórdia de Leiria nos finais do Antigo Regime e centúria oitocentista e abordam-se as reformas administrativas do século XIX com impacto na região das Cinco Vilas, a norte do Distrito.
- Detalhes
- Categoria: Cadernos
Título completo: Cadernos de Estudos Leirienses - 16
Autores: Vários
Colecção: Cadernos – 16
ISSN: 2183-4350
N.º de páginas: 520
Preço: 17 euros
Disponibilidade: Disponível
Sinopse
O volume n.º 16 dos Cadernos de Estudos Leirienses é inteiramente dedicado à participação dos militares do Distrito de Leiria na 1.ª Grande Guerra de 1914-1918, constituindo, ao nível do território indicado, uma primeira incursão com carácter global neste assunto. Já se produziram estudos parcelares ao longo do Distrito, mas nunca, como agora, com uma visão tão abrangente. O editor tem consciência de que ainda não é o estudo sistemático que se impunha, mas acredita que, com este trabalho, esse estudo começa a ganhar corpo.
- Detalhes
- Categoria: Cadernos
Título completo: Cadernos de Estudos Leirienses
Autores: Vários
Colecção: Cadernos – 15
ISSN: 2183-4350
N.º de páginas: 96
Preço: 8 euros
Disponibilidade: Disponível
Sinopse
O volume n.º 15 dos Cadernos de Estudos Leirienses volta a ser o suporte eleito para a publicação das comunicações apresentadas nos colóquios promovidos pela AMA – Associação dos Amigos do Mosteiro de Alcobaça, na circunstância o 2.º Colóquio Internacional “Cister e os Templários”, realizado no dia 1 de Outubro de 2016, e o III Colóquio da AMA subordinado ao tema “As Misericórdias”, realizado no dia 23 de Setembro de 2017, ambos no auditório da Biblioteca Municipal de Alcobaça.
- Detalhes
- Categoria: Cadernos
Título completo: Cadernos de Estudos Leirienses
Autores: Vários
Colecção: Cadernos – 14
ISSN: 2183-4350
N.º de páginas: 432
Preço: 15 euros
Disponibilidade: Disponível
Sinopse
Francisco Rodrigues Lobo é o sujeito de estudo que abre o atual número 14 dos Cadernos de Estudos Leirienses. A sua autora, Selma Pousão-Smith, é uma reputada especialista da história da literatura portuguesa do século de ouro, aquele em que se compuseram e publicaram as primeiras regras e gramáticas da língua pátria, tempo em que o cronista, e vizinho da urbe leiriense, também, João de Barros brilhou e em que Camões e Rodrigues Lobo produziram os mais notáveis cantos épicos da poesia lusitana. É sob o signo da Literatura e dos seus autores que prossegue o volume, traduzido na apresentação biográfica de Manuel Ferreira ou na publicação da composição poética até ora perdida de António da Costa Santos.
Para além da matéria literária, reúnem-se, nestas páginas, estudos de temática arqueológica romana e medieval, sobre medalhística, sobre biblioteconomia e, ainda, sobre o artesanato e a etnografia regionais. A história da arte e dos artistas do passado que trabalharam no distrito fica mais esclarecida com os estudos dedicados ao mestre-entalhador Luís Correia e ao Mosteiro de Santa Maria de Alcobaça, aqui com sempre renovadas leituras e interpretações, do claustro, em sentido lato, ao conjunto edificado. Município de Alcobaça que se deixa retratar, ainda, pela perspetiva das suas paisagens florestais e da vivência das suas gentes, dos seus costumes e das suas manifestações sociais e culturais em tempos da Segunda Guerra Mundial.
- Detalhes
- Categoria: Cadernos
Título completo: Cadernos de Estudos Leirienses - 13
Autores: Vários
Colecção: Cadernos – 13
ISSN: 2183-4350
N.º de páginas: 512
Preço: 16 euros
Disponibilidade: Disponível
Sinopse
Nesta 13.ª publicação dos Cadernos de Estudos Leirienses dá-se continuidade aos objetivos maiores que enformaram o seu nascimento: divulgação, partilha e valorização do conhecimento nos mais variados domínios científicos sobre Leiria e toda a região da Alta Estremadura. Central nesta geografia é Alcobaça e o seu Mosteiro, alvo de vários estudos neste tomo, assim como Aljubarrota, Marinha Grande e Leiria, concelhos igualmente focados pelos investigadores que colaboram no presente número.
Um número com um dossiê particular dedicado ao concelho de Alvaiázere, município historicamente nodal nas redes que interligam a região que nos une e motiva.
Da geologia à botânica, da arqueologia à história, da economia à etnografia, passando por diversas artes como o vitral ou o cinema, são muitas as contribuições para o estudo das terras alvaiazereses, que abarcam uma dilatadíssima cronologia que se estende desde as origens do nosso Planeta até à actualidade.
Do solo e do subsolo, à vegetação natural ou cultivada pelos seus habitantes; dos remotos tempos da Idade do Bronze, à época dos Romanos; das sepulturas megalíticas do Rego da Murta, ao cemitério oitocentista de Maçãs de Dona Maria; do longínquo século xiii em que as monjas do Mosteiro de Santa Maria de Lorvão estenderam a Almoster os seus interesses patrimoniais, até à Guerra da Restauração na qual se notabilizou o detentor da Comenda de São Paulo de Maçãs de Dona Maria; da realidade dos antigos concelhos de Pussos e de Maçãs de Caminho em 1640, ao estado das igrejas e das confrarias alvaiazerenses em 1774-75; dos vitrais do guarda-vento da Matriz de Alvaiázere, à fundição de sinos da Boca da Mata; do cineasta maçanense Fernando Lopes, ao Rancho Folclórico de Pussos, é grande a variedade dos temas, das épocas e das abordagens.
- Detalhes
- Categoria: Cadernos
Título completo: Cadernos de Estudos Leirienses
Autores: Vários
Colecção: Cadernos – 12
ISSN: 2183-4350
N.º de páginas: 512
Preço: 16 euros
Disponibilidade: Disponível
Sinopse
Pela primeira vez desde o seu aparecimento, em Maio de 2014, os Cadernos de Estudos Leirienses dedicam uma parte do seu conteúdo a uma região fora do Distrito de Leiria, na circunstância ao concelho de Ourém. Há várias razões fortes para o fazermos, a mais importante das quais é o facto de Ourém constituir uma região estreitamente ligada a Leiria, não só por laços históricos, mas também sociais, económicos e religiosos. Depois, porque, em termos de administração religiosa, o concelho de Ourém pertence à Diocese de Leiria-Fátima, e, quando se comemora o Centenário das Aparições na Cova da Iria, faz todo o sentido que esta edição o evoque também, no contexto da vida em comum desta Diocese.
No presente volume são dedicados seis trabalhos ao concelho de Ourém. Em rubricas de final de volume dá-se ainda nota de outros aspectos e particular ênfase a intervenções jornalísticas relativas aos eventos da Cova da Iria em 1917, com transcrição de textos e reprodução de imagens da época.
Ao território e gentes do Distrito de Leiria são depois dedicados mais dezasseis trabalhos de investigação que cobrem o território de Peniche a Figueiró dos Vinhos.
O volume termina com as habituais rubricas: uma transcrição de “Portugal – recordações do ano de 1842”, de Lichnowsky; notas sobre o Movimento de 28 de Maio de 1926 em Leiria e Caldas da Rainha (3.ª e última parte); um In memoriam de Jacinto de Sousa Gil; notícias e livros. E, sobretudo, dois índices preciosos: o dos cinco Cadernos editados em 2016 e o dos trabalhos editados, por cada volume, por autor, até ao volume n.º 11 (2014 a 2016).
São mais de 500 páginas que traduzem a dinâmica de uma região cuja amplitude e significado marcam os tempos e tecem páginas de história que extravasam o próprio país.
- Detalhes
- Categoria: Cadernos
Título completo: Cadernos de Estudos Leirienses
Autores: Vários
Colecção: Cadernos – 11
ISSN: 2183-4350
N.º de páginas: 504
Preço: 18 euros
Disponibilidade: Disponível
Sinopse
O presente 11.º volume dos Cadernos de Estudos Leirienses elege Leiria como tema central, a ele se dedicando um dossiê especial. Como escreve o coordenador científico da publicação, Prof. Saul Gomes, «nas suas páginas aliam-se estudos interpretativos com investigação inédita, documental ou outra, abordagens de síntese com leituras mais aprofundadas e extensas, decifram-se antigas lendas e corrigem-se criticamente dados criptíco-arqueológicos que lhes estavam subjacentes, enunciam-se, enfim, textos de apresentação de temas e outros de divulgação do património histórico e cultural leiriense com especial relevância para o filamento identitário religioso cristão e pagão, para a vida teatral da cidade no passado, para o conhecimento das repostas sociais aos problemas da saúde mental, para o contributo filantrópico de antigos maçons e de figuras femininas relevantes no passado cívico de Leiria, e, ainda, para a análise do legado literário de Afonso Lopes Vieira». Este dossiê leiriense é complementado por um conjunto de pequenas edições de documentos fac-similados ou em transcrição paleográfica e diplomática acessível a todos os leitores.
- Detalhes
- Categoria: Cadernos

Título completo: Cadernos de Estudos Leirienses
Autores: Vários
Colecção: Cadernos – 10
ISSN: 2183-4350
N.º de páginas: 190
Preço: 12 euros
Disponibilidade: Disponível
Sinopse
O conteúdo do volume n.º 10 dos Cadernos de Estudos Leirienses corresponde aos textos das comunicações apresentadas no colóquio evocativo do IX Centenário da Abadia de Claraval (1115-2015) realizado no auditório da Biblioteca Municipal de Alcobaça no dia 14 de Novembro de 2015. A AMA – Associação dos Amigos do Mosteiro de Alcobaça e o Município alcobacense quiseram justamente lembrar os 900 anos do mosteiro fundado pelo santo que recebeu e anuiu ao pedido de Afonso Henriques para construir Santa Maria de Alcobaça. A Faculdade de Letras da Universidade de Lisboa fez também parte da organização do Colóquio que lembrou a efeméride. O lote das participações e das temáticas abordadas nesse colóquio foi plural, dando espelho à complexidade cisterciense. São nove os estudos produzidos nesse âmbito.
- Detalhes
- Categoria: Cadernos
Título completo: Cadernos de Estudos Leirienses
Autores: Vários
Colecção: Cadernos – 9
ISSN: 2183-4350
N.º de páginas: 528
Preço: 17 euros
Disponibilidade: Disponível
Sinopse
O volume n.º 9 dos Cadernos de Estudos Leirienses tem cerca de metade das suas 528 páginas dedicada ao Norte do Distrito de Leiria e, em particular, ao concelho de Ansião. Como escreve o Professor Saul Gomes na Apresentação do volume, «um concelho rico em património natural, arqueológico, histórico e etnográfico, lugar nodal entre o Litoral atlântico e as serranias de Sicó, Alvaiázere, Alge e Zêzere, no qual despertou cedo a vocação de eixo viário fundamental nas ligações do país meridional, o das bacias do Nabão e do Tejo, com a cidade-mãe do reino de Portugal, a Coimbra do Mondego, de onde partiram, em meados da década de 1130, os cavaleiros de D. Afonso Henriques e de Fernão Peres Cativo que, com a fundação de Leiria e do seu castelo, deram início ao processo de afirmação de Portugal». Em nota histórica, informa que, «em 1216, D. João César, prior-mor do Mosteiro de Santa Cruz de Coimbra, outorgou carta foralenga a um conjunto de habitantes de Ansião, gérmen de um concelho cujos 800 anos de existência se comemoram justamente no ano corrente de 2016».
E continua: «Ansião, como a maioria dos concelhos do atual distrito de Leiria, cresceu e enobreceu-se nos séculos modernos, tempo em que conheceu gente insigne e letrada, como o Conde da Ericeira, D. Luís de Menezes, que a senhoreou e que pediu ao rei D. Pedro II a sua elevação à categoria formal de vila, merecendo este magnate as homenagens do senado camarário ansianense em público monumento levantado em sua honra, no ano de 1686, tornando-se, ainda, berço de académicos ilustres como Jerónimo Soares Barbosa ou Pascoal José de Mello Freire dos Reis. Ao longo de Setecentos, a vila de Ansião ganhou peso político e económico na região em que se situa, beneficiando das atividades industriais circunvizinhas da exploração do ferro e do crescimento manufatureiro dos lanifícios, agregando a si paulatinamente um termo mais amplo que as reformas administrativas liberais consolidariam, conferindo ao município as suas atuais fronteiras. Com Ansião afirmou-se também Avelar, terra de iguais origens medievas, tempo em que tinha estatuto concelhio, a qual se afirma hodiernamente como segundo polo urbano e comercial do município, com dinâmicas de desenvolvimento social, cultural e económico que muito contribuem para a qualidade de vida dos habitantes de toda esta área geográfica.»
- Detalhes
- Categoria: Cadernos
Título completo: Cadernos de Estudos Leirienses
Autores: Vários
Colecção: Cadernos - 8
ISSN: 2183-4350
N.º de páginas: 560
Preço: 20 euros
Disponibilidade: Disponível
Sinopse
Com a publicação do volume 8, os Cadernos de Estudos Leirienses entram no seu terceiro ano de publicação, desta vez com um número de páginas superior a qualquer dos anteriores (560) e também com uma particularidade: um trabalho ilustrado com imagens a cores, excepção que conta com a colaboração financeira do autor. É, pois, um número excepcional, por estes motivos que apontamos, mas sobretudo pela qualidade e abrangência dos estudos publicados, com um destaque de inegável importância sobre o concelho da Batalha que «consagra, no seu nome de batismo, a íntegra memória da consagração da independência nacional na Batalha Real de Aljubarrota de 14 de Agosto de 1385», como considera na Apresentação o coordenador científico, Professor Saul António Gomes.
Este historiador deixa-nos escrito sobre a Batalha: «As gerações de antanho souberam manter e renovar, em torno do Mosteiro da Batalha, a chama de um sentido de portugalidade que se plasma na estremenha pedra rendilhada em flor que flameja por todo o monumento. Para a sua edificação congregaram-se homens e saberes oriundos de toda a Europa do Outono da Idade Média. Nele trabalharam mestres de obras, canteiros e artistas portugueses, hispânicos, franceses, italianos e alemães, entre outros, aplicando-se nas formas do estaleiro gótico saberes de origens igualmente diversas, peninsulares, inglesas e mediterrânicas, ou afirmando formas mais lusitanas como a da finíssima modelação plástica da pedra a que se chamou arte manuelina. De panteão dinástico das primeiras e ínclitas gerações reais de Avis, a Batalha tornou-se igualmente lugar em que se perpetuam, inscritas a cinzel, biografias silenciosas de arquitetos, como Mestre Mateus Fernandes, cujo centenário da sua morte se celebrou justamente na Batalha entre 2015 e 2016, e artistas, cavaleiros e clérigos do Portugal pioneiro na abertura do mundo à modernidade.»
Saul Gomes considera ainda que, «na Batalha, tudo é mais do que um caso de história local e regional». E acrescenta: «O concelho, reconhecido oficialmente pelo rei D. Manuel I, no ano de 1500, situa-se no coração geográfico e histórico da Alta Estremadura, mediando encruzilhadas de caminhos e de ligações entre norte e sul, entre litoral atlântico e as cimalhas das Serras de Sicó, Aire e Candeeiros, e intermediando partilhas patrimoniais e culturais que espelham laços identitários entre populações que comungam de um mesmo espaço e de uma história carregada de proximidades.»
- Detalhes
- Categoria: Cadernos
Título completo: Cadernos de Estudos Leirienses
Autores: Vários
Colecção: Cadernos - 7
ISSN: 2183-4350
N.º de páginas: 208
Preço: 12 euros
Disponibilidade: Disponível
Sinopse
O volume n.º 7 dos Cadernos de Estudos Leirienses constitui uma edição especial onde se publicam as comunicações apresentadas num colóquio realizado em Leiria sobre Afonso Lopes Vieira, nos 70 anos da sua morte, e sobre a biblioteca que ostenta o seu nome, que já tem 61 anos.
Na introdução ao volume, a sua coordenadora, Professora Doutora Cristina Nobre, escreveu: «Com o colóquio A Glória do Esquecimento: 70 anos sobre a morte de Afonso Lopes Vieira (realizado a 26 de janeiro de 2016, na biblioteca municipal de Leiria) procurou-se emendar o peso esmagador do tempo e devolver o escritor Afonso Lopes Vieira à memória do século XXI. Passados 70 anos sobre a morte do escritor, e com a abertura da sua obra ao domínio público, Leiria quis congratular-se através da divulgação junto do público, chamando vários especialistas como oradores provocatórios.» São essas comunicações que agora se reúnem neste volume n.º 7 e se guardam para o futuro.
- Detalhes
- Categoria: Cadernos
Título completo: Cadernos de Estudos Leirienses
Autores: Vários
Colecção: Cadernos - 6
ISSN: 2183-4350
N.º de páginas: 502
Preço: 15 euros
Disponibilidade: Disponível
Sinopse
O final do ano de 2015 assinala-se com a saída do 6.º volume dos Cadernos de Estudos Leirienses cujo conteúdo, reunido em 502 páginas, é bem a expressão da importância que o Distrito de Leiria reveste no contexto nacional. Nas edições anteriores, foram sendo destacados temas relevantes de cada um dos concelhos em que os sucessivos Cadernos foram sendo apresentados: Leiria, Pombal, Nazaré, Alcobaça e Marinha Grande. É, agora, a vez de Porto de Mós, com 14 textos correspondentes a outros tantos assuntos deste concelho. O Coordenador Científico, Prof. Saul António Gomes, assinala assim essa ênfase:
«Porto de Mós é o concelho em destaque na presente edição dos Cadernos de Estudos Leirienses. A centralidade da Vila Forte, como a cognominou Luís de Camões (Os Lusíadas, VIII, 16), pequena pátria do heroico e lendário Dom Fuas Roupinho, "que na terra e no mar resplandece juntamente", na evocação assertiva que dele nos deixou o citado Príncipe dos Vates, no mapa da região e distrito de Leiria, é um dado histórico reconhecido. No coração dessa história está um território estratégico, compósito, serrano e de extensos planaltos e várzeas, aninhado no Maciço Calcário Estremenho, pelas Serras de Aire e de Candeeiros, espreitando o imenso oceano atlântico, por cujos caminhos e "portos" jornadearam, desde cedo, almocreves e tratantes de todas as categorias de produtos comerciais muito em especial, como o nome da terra o proclama, mós e demais pedraria necessária à construção de grandes e de pequenos monumentos. / Desvela-se ao leitor, nestas páginas, justamente, um dos mais antigos concelhos estremenhos, que conta no seu passado com importantes marcos de afirmação histórica do municipalismo português, como são as suas cartas de foral outorgadas, respetivamente, por D. Dinis, em 1305, e por D. Manuel I, em 1515, propondo-se um itinerário de leitura em torno das suas raízes arqueológicas mais remotas e também do seu passado industrial, evocando-se o labor de fábricas e moendas antigas, o pioneirismo portomosense na senda dos progressos tecnológicos e comerciais contemporâneos, observando-se a sua imprensa, a vida e morte de um dos seus famosos titulares, o Barão de Porto de Mós, e a ação em prol da cultura regional protagonizada por Francisco Furriel.»
- Detalhes
- Categoria: Cadernos
Título completo: Cadernos de Estudos Leirienses
Autores: Vários
Colecção: Cadernos - 5
ISSN: 2183-4350
N.º de páginas: 500
Preço: 15 euros
Disponibilidade: Disponível
Sinopse
Como refere o Prof. Saul Gomes na Apresentação, «o presente número de Cadernos de Estudos Leirienses, nas suas 500 páginas, arquiva e divulga novos contributos interpretativos da história de Leiria e do seu distrito e, simultaneamente, disponibiliza informação heurística (documentação, notícias, bibliografia) fundamental, posto que se trate de um campo sempre em aberto, acerca do passado regional». E adianta que, «se, em números anteriores, Leiria, o norte do seu distrito, a Nazaré ou Alcobaça foram linhas congregadoras dominantes, agora cabe à Marinha Grande e ao seu Pinhal do Rei ou de Leiria o protagonismo maior».
Sobre o destaque à Marinha Grande, Saul Gomes escreve: «A Marinha Grande preserva um património industrial singular na História de Portugal, o dos seus engenhos e fábricas de serração e de vidro, cujas raízes mergulham tanto nos séculos medievais, no que respeita à exploração e exportação, pelos seus portos marítimos da Foz do Lis e de S. Pedro de Moel, das madeiras, especialmente de pinho, como na Época Moderna, se atentarmos na tradição industrial deste território que foi e permanece pioneiro na produção de vidro e de moldes.»
- Detalhes
- Categoria: Cadernos
Título completo: Cadernos de Estudos Leirienses
Autores: Vários
Colecção: Cadernos - 4
ISSN: 2183-4350
N.º de páginas: 432
Preço: 15 euros
Disponibilidade: Disponível
Sinopse
Neste quarto número dos Cadernos de Estudos Leirienses, como escreve o Prof. Saul Gomes na Apresentação, destacam-se os estudos dedicados à história e ao património de Alcobaça. Um património de terra e de céu. O passado e as heranças do monaquismo bernardo inspiraram uma parte significativa dos autores que quiseram publicar o seu trabalho nas páginas impressas que aqui se deixam ao leitor interessado. Divulgam-se e valorizam-se os sistemas hidráulicos e as paisagens de água no antigo couto cisterciense de Alcobaça, visita-se a imensa igreja abacial, outrora povoada de altares e retábulos, espreita-se o Colégio da Conceição e atenta-se no declínio e fim da Congregação de S. Bernardo de Alcobaça. Os problemas da museologia alcobacense, os contributos da cultura oriental na vida cultural medieval dos religiosos alcobacenses e as antigas paisagens no entorno do porto de Alfeizerão, são outros temas que permitem aprofundar o conhecimento deste espaço.
- Detalhes
- Categoria: Cadernos
Título completo: Cadernos de Estudos Leirienses
Autores: Vários
Colecção: Cadernos - 3
ISBN: 978-989-8044-98-3
N.º de páginas: 432
Preço: 15 euros
Disponibilidade: Disponível
Sinopse
Os Cadernos de Estudos Leirienses, agora no seu terceiro número, têm vindo a concitar uma crescente adesão por parte de investigadores regionalistas e também por parte dos seus públicos. O presente número, aliás, ultrapassa as quatro centenas de páginas impressas, o que é revelador da potencialidade científica de Leiria e da sua região enquanto espaço e sujeito de estudo no domínio das ciências sociais e humanas.
Estudos de história, de história da arte, de arqueologia e de etnografia marcaram os volumes anteriores. Nas páginas deste tomo, sobressaem os artigos dedicados ao conhecimento do património histórico-cultural e do património natural da região especialmente na sua dimensão territorial atlântica.
- Detalhes
- Categoria: Cadernos
Título completo: Cadernos de Estudos Leirienses
Autores: Vários
Colecção: Cadernos - 2
ISBN: 978-989-8044-92-1
N.º de páginas: 262
Preço: 12 euros
Disponibilidade: Disponível
Sinopse:
Os Cadernos de Estudos Leirienses oferecem-se como um espaço de escrita sobre e acerca de um espaço geográfico e cultural, o leiriense, não sendo uma manifestação de bairrismo serôdio, sobranceiramente desvalorizado, quiçá, por olhares distantes e displicentes, mas antes um lugar de partilhas de saberes e de experiências de investigação que identificam e (re)significam esta região, procurando, assim, descortinar os caminhos da compreensão dos seus vetores históricos plurais e comuns, obviamente diversos e díspares nos lugares e nos tempos, mas articulados e relacionais de acordo com as lógicas que tecem as composições regionais. Eles são, por tudo isto, um lugar de historiografias de descoberta e de projeção da região leiriense.
- Detalhes
- Categoria: Cadernos
Título completo: Cadernos de Estudos Leirienses 1
Autores: Vários
Colecção: Cadernos - 1
ISBN: 978-989-8044-88-4
N.º de páginas: 224
Preço: 12 euros
Disponibilidade: Disponível
Sinopse:
Os Cadernos de Estudos Leirienses pretendem proporcionar aos numerosos investigadores um veículo essencial para a divulgação dos seus trabalhos que tenham como pano de fundo a região alargada do Distrito de Leiria e territórios limítrofes com afinidades, como é o caso concreto de Ourém. A sua função será a de fixar elementos essenciais para a compreensão do território definido, com textos de síntese, mas suficientemente desenvolvidos e fundamentados para colherem junto dos potenciais leitores a confiança e o esclarecimento que estas matérias requerem.
